现在,人们一听到“王者荣耀”,第一反应肯定是腾讯旗下那款游戏。不过,贵州问渠成裕酒业有限公司(以下简称“贵州问渠成裕酒业”)却将“王者荣耀”成功注册成了酒类商标,还注册成立了贵州王者荣耀酒业有限公司。
一怒之下,腾讯公司将国家知识产权局及贵州问渠成裕酒业告至法院。
红星资本局注意到,近日,北京市高级人民法院公布了国家知识产权局等与腾讯科技(深圳)有限公司二审行政判决书。
北京市高院经审理认定,诉争商标的注册违反2014年《商标法》第三十二条规定的“损害他人现有的在先权利”,故对腾讯公司的相关主张予以保护。最终判决驳回上诉,维持原判。这一判决是终审判决。
该判决书显示,一审法院北京市知识产权法院此前认定,诉争商标的注册申请损害了游戏作品名称“王者荣耀”的在先权益,判决撤销被诉裁定,并判令被告国家知识产权局重新作出裁定。

酒业公司成功注册“王者荣耀”商标,还多次注册类似商标
红星资本局查询发现,
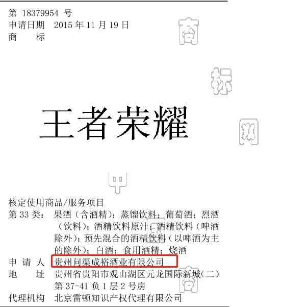
2015年11月19日,贵州问渠成裕酒业向原国家工商行政管理总局商标评审委员会申请“王者荣耀”商标,2016年12月28日被核准,专用期限至2026年12月27日。
其核定使用商品(第33类,类似群3301)为烈酒(饮料)、鸡尾酒、酒精饮料(啤酒除外)、葡萄酒、烈酒(饮料)、白酒、米酒、开胃酒等。

天眼查APP显示,贵州问渠成裕酒业成立于2013年4月,注册资本3万人民币,其营业范围包括销售酒类等。该公司目前已经更名为贵州乐乐汇贸易有限公司。
从商标申请进度来看,该公司注册的“王者荣耀”商标于2016年9月27日发布初审公告,2018年5月7日显示“已注册”。根据商标网显示,该商标申请的标号为“第18379954号”。
2018年8月3日,该公司再次以“王者荣耀”(注:与已注册的商标字体不同)申请注册商标。不过,此次申请被驳回,审核结果显示为“商标无效”。
最近几年,该公司还以“王者荣耀归来”“王者荣耀1915”“王者荣光”“王者荣耀1+1”“WANG ZHE RONG YAO”等字或者字母申请注册商标,目前状态大部分显示为“申请中”。
该公司相关负责人还注册成立了贵州王者荣耀酒业有限公司。
不过,这家公司于2020年6月更名为“贵州醉园酒业有限公司”。

是否侵犯腾讯著作权,腾讯公司与国家知识产权局针锋相对
2018年6月19日,针对贵州问渠成裕酒业有限公司注册的“王者荣耀”商标,腾讯公司请求国家知识产权局对其予以无效宣告,理由是侵犯了腾讯公司对“王者荣耀”商标在先著作权。但该请求被国家知识产权局驳回。
对上述裁定不服,腾讯公司一纸诉状将国家知识产权局告到了北京知识产权法院,贵州问渠成裕酒业作为第三人参加诉讼。
腾讯公司指出,《王者荣耀》游戏自2015年10月推出即成为App Store下载排行榜第一名的软件,关注热度极高。腾讯公司还通过自身的微信、QQ社交平台等多种途径对该游戏进行推广,获得了庞大的用户群。另外,《王者荣耀》在饮料、餐饮等与领域进行了积极开发和合作,如与麦当劳合作推出了套餐、与可口可乐公司合作推出了雪碧饮料等。
腾讯公司认为,贵州问渠成裕酒业将“王者荣耀”成功注册为商标,容易导致相关公众误认为其经过腾讯的认可,或者与腾讯存在特定联系。这一行为损害了腾讯公司对《王者荣耀》游戏的作品名称所享有的在先权利,违反了《商标法》相关规定。
腾讯公司同时认为,贵州问渠成裕酒业具有明显恶意,注册了与“王者荣耀”相关的字眼,具有抢注商标并牟取不正当商业利益的意图。
对于腾讯公司的说法,国家知识产权局并不认可。
他们认为,两个商标虽构成近似商标,但贵州问渠成裕酒业指定使用的“果酒(含酒精)”等商品,与腾讯公司核定使用的“电子出版物(可下载)”等商品,在销售场所、服务对象等方面区别较大,未构成类似商品上的近似商标。
同时,“王者荣耀”为普通印刷体汉字,不能独立表达作品的思想和情感,不属于我国《著作权法》规定的受保护作品,贵州问渠成裕酒业的注册未侵犯腾讯公司的著作权,也不构成《商标法》“夸大宣传并带有欺骗性”的情形,亦未构成“以欺骗手段或其他不正当竞争手段取得注册”的行为。
贵州问渠成裕酒业则认为,国家知识产权局认定事实清楚,适用法律正确,程序合法。
终审判决:酒业公司具有主观恶意,腾讯公司胜诉
该案于2020年3月17日在北京市知识产权法院进行了线上开庭审理,2020年6月17日一审宣判,腾讯告赢了。
北京知识产权法院认定,诉争商标的注册申请损害了游戏作品名称“王者荣耀”的在先权益,判决撤销被诉裁定,并判令被告国家知识产权局重新作出裁定。
国家知识产权局对于一审判决不服,上诉至北京市高级人民法院。
经审理,北京市高院认为,腾讯公司“王者荣耀”可以作为作品名称在先权益予以保护。贵州问渠成裕酒业在销售诉争商标“王者荣耀”核定使用的商品时必定借用了在先作品名称“王者荣耀”所形成的市场声誉或不当损害了其商业利益。
此外,贵州问渠成裕酒业还注申请册了多个带有“王者荣耀”、“王者”或“荣耀”字样的商标,其法定代表人同时担任贵州王者荣耀酒业有限公司的法定代表人,贵州问渠成裕酒业申请注册诉争商标具有主观恶意。
综合在案证据,
北京市高院认定,相关公众易将使用《王者荣耀》游戏名称的商品与该作品的著作权人联系在一起,进而被误导,因此诉争商标的注册违反2014年商标法第三十二条规定的“损害他人现有的在先权利”,故对腾讯公司的相关主张予以保护。
北京市高院最终判决:驳回上诉,维持原判。
腾讯公司与国家知识产权局的这起纠纷终于尘埃落定,不过,红星资本局发现,
仍然有多家公司及个人在申请“王者荣耀”的商标。
例如,黑龙江省亿融投资有限公司申请的“王者荣耀 WKG WORLD KINGS GLORY”、天津乐播科技有限公司申请的“王者荣耀”等,均在“实质审核中”。